2025年12月26日下午,由中国教育国际交流研修学院“新青年计划”项目办与华东师范大学联合举办的“大学生全球胜任力专项行动研究”课题中期成果专家评审会顺利举行。
会议邀请“新青年计划”专家指导委员会专家王晓平、李永辉,华东师范大学国别与区域研究所副所长陈晓晨、政治与国际关系学院副教授杨一帆等四位国际化人才培养、政治与国际关系研究、国别区域研究等领域的专家学者,对课题进展、中期成果及后续研究进行了综合评议与指导。华东师范大学党委学生工作部主管成一川、选调生工作办公室国际组织实习项目专员、政治与国际关系学院专职辅导员桂骏、“新青年计划”专家工作办公室、基地专项工作办公室主任李天聪,以及基地专办副主任王冠群等共同参会。

回顾起点:从立项启航到中期检视
新青年全球胜任力人才培养计划(简称“新青年计划”)经中国教育国际交流协会审批立项,由中国教育国际交流研修学院负责具体实施,旨在通过与高校合作开展“第二课堂”,创新人才培养模式,加快培养具有家国情怀、全球视野和国际竞争力的复合型国际化人才。
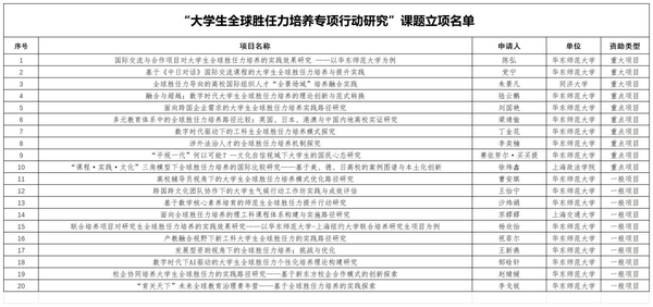
华东师范大学作为“新青年计划”首批申报院校,于2024年4月成立了全国首个“新青年全球胜任力培养与发展研修基地”。为深化理论与实践探索,2025年4月,中国教育国际交流研修学院与华东师范大学共同设立“大学生全球胜任力专项行动研究”课题,面向上海市高校征集项目,共收到申报28项。经审批,立项20项,其中重大项目3项、重点项目7项、一般项目10项,覆盖全球胜任力培养多维度研究。

专家把脉:精准指导,助推研究提质
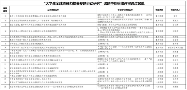
评审采用“分组材料审阅评分+线上集体评议”方式,保障了过程的严谨、规范、高效、公平。专家对18个项目进行了细致审阅和针对性点评,一致认为项目整体质量较高,进展符合预期,成果较为显著,并从研究聚焦、理论框架、数据深度、实践验证及成果应用等方面提出了建设性建议。
中期阶段是承上启下的关键节点,下一步,将依据评审意见支持各课题组优化研究设计,保障高质量完成后续任务,推动成果转化与应用。本次评审会有效督导了课题进展,展现了华东师范大学新青年研修基地,在提升师生国际化素养培养的积极作用,也体现了基地建设持续深化、稳步创新的良好态势。
展望未来:深化研究,服务育人实践
未来,中国教育国际交流研修学院将继续支持华东师范大学进一步发挥全国首家新青年研修基地的示范作用,探索可复制、可推广的培养模式,持续完善全球胜任力人才培养体系,为造就更多担当民族复兴大任的新时代复合型人才贡献力量。
